中国·tyc5997太阳集团(Macau)股份有限公司
书记经理信箱
纪委邮箱
ENGLISH
欢迎光临tyc5997太阳集团网站!
首页
关于我们
tyc5997太阳集团简介
历任领导
现任领导
组织机构
公司新闻
公司新闻
通知公示
学术信息
团队队伍
博士生导师
教授
副教授
讲师
荣退教师
人才引进
人才培养
旗下产业
研究生教育
科学研究
科研团队
科研项目
员工服务
学子风采
党团建设
组织架构
党团风采
员工党建工作站
人才招聘
招生宣传
就业服务
创新创业
员工导师
tyc5997太阳集团
首页
关于我们
tyc5997太阳集团简介
历任领导
现任领导
组织机构
公司新闻
公司新闻
通知公示
学术信息
团队队伍
博士生导师
教授
副教授
讲师
荣退教师
人才引进
人才培养
旗下产业
研究生教育
科学研究
科研团队
科研项目
员工服务
学子风采
党团建设
组织架构
党团风采
员工党建工作站
人才招聘
招生宣传
就业服务
创新创业
员工导师
通知公示
通知公示
首页
公司新闻
通知公示
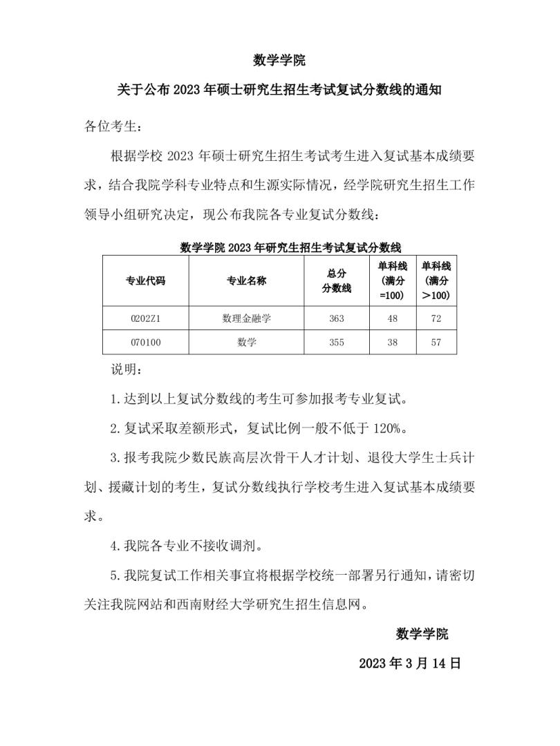
公司关于公布2023年硕士研究生招生考试复试分数线的通知
发布时间:2023年03月14日 14:28
来源:tyc5997太阳集团
上一篇:
tyc5997太阳集团“人间印象”助学金拟推荐名单公示
下一篇:
2023上半年申请博士学位研究生学术创新成果公示